Het instrument voor arbo-professionals

Uw expertise.
Ons gereedschap.

Kwesto verwerkt uw medewerkersonderzoek tot overzichtelijke statistieken, diagrammen en grafieken. U levert de expertise, wij leveren het gereedschap.

Kwesto vragenlijst

De Kwesto vragenlijst: anoniem, online, op elk apparaat.

Scroll
Producten

Twee formaten,
één aanpak.

Kies het formaat dat past bij uw situatie. Beide inclusief aanpassingen en met AVG-proof dataverzameling.

Uitgebreid

Klant-specifieke vragenlijst

Volledig maatwerk voor één organisatie. Gebruik uw eigen vragenlijst of een van onze beschikbare voorbeelden. Persoonlijke uitnodigingslinks of inlogcodes per medewerker. Uitgebreide rapportage met statistieken en grafieken.

QuickScan

Verkorte vragenlijst

Ideaal voor het uitzetten van een quick-scan. Vaste vragenlijst (max. 40 vragen), generieke link per klant, onbeperkt aantal medewerkers. Gebruik uw eigen vragenlijst of onze beschikbare voorbeelden zoals RI&E.

Onderzoekstypen

Beschikbare voorbeelden.

Lever uw eigen vragenlijst aan, of maak gebruik van een van onze beschikbare voorbeelden. Kwesto is eenvoudig aan te passen aan uw wensen.

PSA

Psychosociale Arbeidsbelasting

Breng psychosociale risico's in kaart: werkdruk, ongewenst gedrag, agressie en emotionele belasting. Inclusief de Balanced Work Check (BWC), gebaseerd op het JD-R model, die werkstressoren, energiebronnen, werkstress en arbeidsplezier meet in één onderzoek.

Balanced Work Check
MTO

Medewerkersonderzoek

Krijg inzicht in medewerkerstevredenheid, betrokkenheid en werkbeleving. Lever uw eigen MTO-vragenlijst aan. Kwesto doet de rest.

RI&E

RI&E Vragenlijst

Digitale risico-inventarisatie en -evaluatie. Lever uw eigen RI&E-vragenlijst aan voor verwerking tot overzichtelijke rapportages.

Resultaten

Van data naar
inzicht.

Kwesto verwerkt uw onderzoeksdata tot statistieken, diagrammen en grafieken. Ruim zestien analyses die u direct kunt gebruiken in uw eigen rapportage en analyses.

01

Heatmap

Totaaloverzicht van alle vragen met scores en percentages per segment. Kleurgecodeerd van rood naar groen. Inclusief drieniveau Excel-groepering om in en uit te zoomen.

Heatmap: alle scores in één overzicht
02

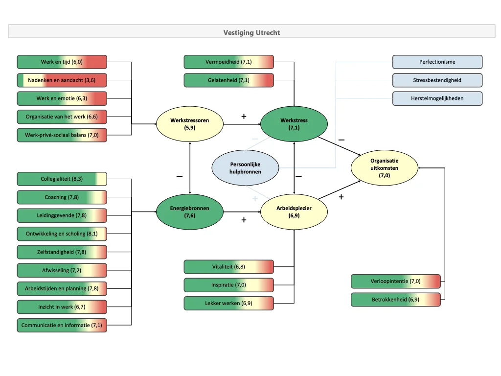
BWC Diagram

Balanced Work Check

Visueel causaal model dat de relaties toont tussen werkstressoren, energiebronnen en uitkomsten. Eén diagram per segment, kleurgecodeerd op basis van gemiddelde scores.

BWC Diagram: causaal model in beeld
03

Radar Charts

Alle subcategorieën in één spinnenweb per segment. Met tien concentrische kleurzones en TOTAAL-referentielijn. Direct zien waar de uitschieters zitten.

Radar chart
04

Cross-categorie Charts

Vergelijk checkbox-categorieën die dezelfde subcategorieën delen. Gegroepeerde staafdiagrammen inclusief 3D-weergave en heatmap-variant.

Cross-categorie charts
Divergerend staafdiagram
05

Divergerend Staafdiagram

Gestapelde balkgrafieken voor ja/nee-vragen en matrixvragen. Links nee, rechts ja.

Screenshot volgt
06

BWC Batterij

Card-based dashboard met alle BWC-groepen naast elkaar. Inclusief thermometer en subcategorie-scores.

Screenshot volgt
07

Management­samenvatting

Eén pagina voor de directie: overall score, top 3 risico's, top 3 sterktes en schaalbetrouwbaarheid.

Screenshot volgt
08

BWC Prioriteiten­matrix

Scatter chart: welke subcategorieën het eerst aanpakken? Score versus impact.

En nog acht analyses meer.

09

Likert Staafdiagram

Driekleurige divergerende balken (negatief/neutraal/positief) voor evaluatieve Likert-schaal vragen.

10

Verdelings­grafieken

Antwoordpatronen voor niet-evaluatieve vragen in neutrale weergave.

11

Cirkeldiagrammen

Antwoordverdeling per vraag, uitgesplitst per segment voor directe vergelijking.

12

Correlatiematrix

Pearson-correlaties tussen alle vragen met significantie-indicatoren en Top-N overzicht.

13

Kloofanalyse

Vergelijk segmenten met het totaalgemiddelde. Waar wijken afdelingen significant af?

14

Statistische Toetsen

Chi-kwadraat, Welch's T-Test, ANOVA en Cronbach's Alpha voor betrouwbare conclusies.

15

Woordwolk

Visuele woordfrequentie-weergave van vrije-tekst antwoorden met bewerkbare woordenlijsten.

16

Open Antwoorden

Vrije-tekst antwoorden overzichtelijk per vraag, doorzoekbaar en filterbaar in Excel-tabel.

Dieper graven.
Gewoon vragen.

Elk rapport bevat een ingebouwde AI-handleiding. Plak hem in ChatGPT, Claude of uw favoriete AI-tool, upload het rapport, en stel uw vraag in het Nederlands. Geen AI-kennis nodig.

Stel vragen in gewoon Nederlands

Vraag de AI wat opvalt, waar de risico's zitten, of hoe een afdeling scoort. U krijgt antwoord in heldere taal, met verwijzingen naar de juiste tabbladen in uw rapport.

Antwoorden gebaseerd
op uw cijfers

De AI leest uw rapport mee en baseert elk antwoord op de werkelijke scores, percentages en segmenten. Geen aannames, alleen wat er staat.

Een vliegende start
voor uw rapportage

Laat de AI conceptteksten schrijven voor uw adviesrapport: van managementsamenvatting tot aanbevelingen per afdeling. U behoudt de regie, de AI doet het voorwerk.

Verborgen patronen ontdekken

De AI kent de structuur van uw rapport, de statistische methoden en het BWC-model. Zo krijgt u interpretaties die verder gaan dan de cijfers op het eerste gezicht laten zien.

Detecteert datakwaliteit-issues

Kleine steekproeven, lage betrouwbaarheid, ontbrekende waarden: de AI signaleert automatisch waar u voorzichtig moet interpreteren.

Vergelijk segmenten in seconden

Vraag de AI om afdelingen, leeftijdsgroepen of locaties naast elkaar te leggen. U ziet direct waar de verschillen zitten en wat ze betekenen.

Werkt met

De handleiding reist mee als tabblad in uw Excel-rapport.

AI-uitkomsten zijn een hulpmiddel — de adviseur blijft verantwoordelijk voor de interpretatie én voor het anonimiseren van data voordat deze in een AI-tool wordt ingevoerd.

Werkwijze

Drie stappen.
Eén resultaat.

Van vragenlijst tot kant-en-klare statistieken en grafieken, klaar om te verwerken in uw eigen rapport.

1

Vragenlijst klaarzetten & testen

U levert uw eigen vragenlijst aan, of maakt gebruik van een van onze beschikbare voorbeelden. Wij zetten deze klaar op ons AVG-proof platform met ISO 27001-certificering. Aanpassingen? Geen probleem, die zitten inbegrepen.

Voordat de vragenlijst live gaat, kunt u én uw eindklant de vragenlijst eerst volledig online testen. Zo weet u zeker dat alles klopt voordat de uitnodigingen uitgaan. Een testuitnodiging per e-mail is ook mogelijk, zodat u kunt controleren dat de e-mail correct aankomt en niet in de spammap belandt.

2

Respondenten uitnodigen

Medewerkers ontvangen een uitnodiging op de manier die bij uw organisatie past. Kwesto ondersteunt zes uitnodigingsmethoden:

  • Persoonlijke inlognaam en wachtwoord
  • Persoonlijke link die de klant zelf verspreidt
  • QR-code, ideaal voor fysieke locaties of posters
  • Openbare link, zonder inlog toegankelijk

Tussentijds kunnen automatisch herinneringen worden verstuurd aan respondenten die de vragenlijst nog niet hebben ingevuld. Zo maximaliseert u de respons zonder handmatig op te volgen.

3

Resultaten opleveren

Na afloop verwerken wij de resultaten met statistische analyses, inclusief segmentatie per afdeling, leeftijd, geslacht en meer. U ontvangt ruim zestien visuele analyses: van heatmaps en BWC-diagrammen tot radar charts, woordwolken en correlaties. Kant-en-klare statistieken en grafieken die u direct kunt verwerken in uw eigen rapport.

Voordelen

Waarom Kwesto.

AVG-proof & ISO 27001

Vragenlijsten worden afgenomen via een Europees gehost platform met ISO 27001-certificering. Uw data blijft in Europa.

Maximale flexibiliteit

Gebruik uw eigen vragenlijst of kies uit onze voorbeelden. Aanpassingen zijn eenvoudig mogelijk en zitten bij de vaste prijs inbegrepen. Wij zijn pas klaar als u tevreden bent.

16+ visuele analyses

Van heatmap tot woordwolk: ruim zestien analyses die u direct kunt overnemen in uw eigen rapporten en presentaties.

Ú levert de expertise

Kwesto levert de statistieken en grafieken. U gebruikt uw vakkennis om conclusies te trekken en aanbevelingen te formuleren. Het gereedschap voor de professional.

Segmentatie & vergelijking

Automatische uitsplitsing per afdeling, leeftijd, geslacht en meer. Vergelijk groepen en ontdek waar de verschillen zitten in werkdruk, werkplezier en andere indicatoren.

Meertalig & schaalbaar

Vragenlijsten in meerdere talen, van 2 tot 20.000+ respondenten. Werkt in elke moderne browser, op telefoon en tablet.

Uw eigen huisstijl

Vragenlijsten worden gepresenteerd in de huisstijl van uw arbodienst of eindklant. Professioneel en herkenbaar.

Herbruikbare sjablonen

Arbodiensten kunnen hun eigen standaard vragenlijsten aanmaken en steeds opnieuw inzetten, eventueel met klantspecifieke aanpassingen.

ISO 27001 gecertificeerd
Europees gehost
AVG-compliant
Vaste prijs, inclusief aanpassingen
Kwesto in cijfers

Bewezen in
de praktijk.

15+
Jaar ervaring in
vragenlijstonderzoeken
300+
Vragenlijsten
verwerkt
16+
Visuele analyses
per onderzoek
100%
Aanpassingen
inbegrepen
Vergelijk

Kwesto vs.
de alternatieven.

Waarom een gespecialiseerd instrument beter past dan alles zelf doen of een bureau inhuren.

Kenmerk Zelf doen Kwesto Onderzoeksbureau
Eigen vragenlijst gebruiken Beperkt
Professionele analyses & grafieken
AVG-proof dataverzameling
Flexibel aanpasbaar Meerkosten
Vaste prijs N.v.t.
U behoudt de regie
Segmentatie per afdeling/groep
Snel schaalbaar Langzaam
Meertalig Zelf regelen
In uw eigen huisstijl Zelf regelen Beperkt
Herbruikbare sjablonen
Investering Uw eigen tijd Fractie van de kosten 5–10x duurder
Over ons

Het gereedschap
van de professional.

Kwesto is ontwikkeld vanuit de overtuiging dat arbo-professionals een betrouwbaar, flexibel instrument verdienen voor de verwerking van medewerkersonderzoek.

Wij leveren de statistieken, diagrammen en grafieken. U levert de vakkennis. De conclusies en aanbevelingen zijn aan u als professional. Kwesto is het gereedschap dat uw werk sneller, overzichtelijker en visueler maakt.

Of het nu gaat om een PSA-onderzoek, een medewerkersonderzoek of een werkdrukonderzoek: Kwesto is maximaal flexibel. Aanpassingen zitten inbegrepen, en wij zijn pas klaar als u tevreden bent.

Ons doel is de arbodienst, A&O deskundige en preventiemedewerker te ontzorgen, zodat u zich volledig kunt richten op uw kerntaken: van werkdrukonderzoek en PSA tot medewerkerstevredenheid. Wij zorgen voor alle technische en organisatorische aspecten: van het inrichten van de vragenlijst tot kant-en-klare uitnodigings- en herinneringsteksten. We denken actief mee door het hele proces, gebaseerd op jarenlange ervaring met honderden klanten uit alle mogelijke branches.

KWESTO
Inzicht in werkbalans
Veelgestelde vragen

Nog vragen?

Vragenlijsten worden afgenomen via een Europees gehost platform met ISO 27001-certificering. Respondenten ontvangen een persoonlijke link of generieke toegangscode, afhankelijk van het gekozen formaat. Alle data blijft in Europa en wordt AVG-conform verwerkt.

Dat kan, maar het hoeft niet. U kunt uw eigen vragenlijst aanleveren, of gebruikmaken van een van onze beschikbare voorbeelden zoals de Balanced Work Check (BWC). Aanpassingen zijn altijd mogelijk en zitten bij de prijs inbegrepen.

Kwesto levert statistieken, diagrammen en grafieken: 16+ visuele analyses die u direct kunt overnemen in uw eigen rapporten en presentaties. U gebruikt uw eigen vakkennis om conclusies te trekken en aanbevelingen te formuleren.

Geen probleem. Kwesto is bewust flexibel opgezet. Aanpassingen aan uw vragenlijst of analyses zijn eenvoudig mogelijk en zitten bij de vaste prijs inbegrepen. Wij zijn pas klaar als u tevreden bent.

Ja. Het QuickScan-formaat is speciaal ontwikkeld voor arbodiensten met veel klanten, met een vaste prijs per klant, ongeacht het aantal medewerkers. Het Uitgebreide formaat biedt maatwerk voor grotere, individuele onderzoeken.

Het platform is ISO 27001-gecertificeerd en Europees gehost. U bepaalt als arbo-deskundige zelf hoe de resultaten worden gerapporteerd: op groepsniveau, per afdeling, of anders. De privacy-inrichting is volledig in uw handen.

Ja. Wanneer u een eigen model, grafiek of specifieke datavisualisatie heeft, doen wij ons best om deze toe te voegen aan de output. Neem contact met ons op om de mogelijkheden te bespreken.

De kosten hangen af van het gekozen formaat en de omvang van uw onderzoek. Kwesto werkt met een vaste prijs per onderzoek, zonder verborgen kosten. Aanpassingen aan uw vragenlijst of analyses zitten inbegrepen. Neem contact op voor een vrijblijvende offerte op maat.

Ja. Via de Balanced Work Check (BWC) meet Kwesto werkstressoren (waaronder werkdruk), energiebronnen, werkstress, arbeidsplezier en organisatie-uitkomsten in één onderzoek. Het model is gebaseerd op het wetenschappelijke JD-R (Job Demands-Resources) framework.

Contact

Laten we
kennismaken.

Benieuwd wat Kwesto voor u kan betekenen? Neem contact op voor een vrijblijvend gesprek of demo.